Що це таке?

Мабуть кожен тавровод знає, наскільки спрощена в цьому автомобілі пічка. Вентилятор має лише три швидкості і навіть перша — занадто гучна. Температура мала б регулюватися краном, але зловити комфортну дуже важко: тугий хід ричага плюс малий діапазон регулювання дають лише два положення: "ташкент" і "викл". На додаток, ефективність опалючача дуже залежить від швидкості, тому, при коротких поїздках по місту іноді не встигають розмерзнутися запотілі вікна, а в довгих мандрівках починають плавитися тапки.

Цей проект — спроба побороти таку несправедливість. Я поставив собі за мету розробити електронний блок регулювання, який можна було б встановити в Славуту замість штатних органів керування та крану.

Трохи поясню, якими міркуваннями я керувався при розробці:

  • зробити електронний прилад в домашніх умовах можливо, а оформити його, щоб виглядав "як заводський" - важко, тому, по-можливості, рішення повинно вписуватися в штатну панель приладів;
  • регулювання температури - далеко не найважливіша операція при керуванні авто, тому не слід робити дисплеїв чи індикаторів, що відволікають;
  • в ідеалі керування пічкою повинно звестися до "виставив температуру і забув";
  • легкість для повторення будь-ким, хто дружить з паяльником, бажано обійтися без складних слесарних робіт та без виготовлення нестандартних деталей.
  • про всяк випадок, треба залишити можливість повернути авто до попереднього стану, тому — ніяких невідворотних змін;

Варто попередити, що я складаю з себе відповідальність за будь-яке пошкодження здоров’я чи майна, що виникло під час повторення конструкції. Тож, дійте на свій страх і ризик, перевіряйте все уважно, та покладіть вогнегасник поближче.

Характеристики

Розроблений блок керування опалювачем салону має наступний функціонал:

  • підтримання температури в салоні шляхом періодичного перемикання електроклапана, встановленого замість штатного крану пічки;
  • точність підтримування температури (залежить від місця встановлення датчика): близько ±1˚С;
  • діапазон підтримуваних температур: 15...30˚С;
  • режим "пічку вимкнено": регулятор температури на мінімумі;
  • режим "увімкнено безперервно": регулятор температури на максимумі;

  • ШІМ-регулювання швидкості вентилятора пічки;
  • можливість встановлення початкових обертів вентилятора пічки без перепрограмування;
  • плавний пуск і зміна швидкості вентилятора опалювача;
  • частота ШІМ — 15.6кГц, двигун не видає паразитних звуків;
  • силові ланцюги регулятора майже не гріються при справному електромоторі вентилятора, радіатор встановлювати не обов’язково;

  • аварійний режим та індикація обриву або КЗ датчика температури;
  • аварійний режим та індикація, якщо протягом 30 хвилин температура в салоні не піднялась більше ніж на 5˚С;
  • перезапуск і повернення у попередній режим через секунду у гіпотетичному випадку зависання (не перевірено);

  • монтаж "зняв-поставив", модуль встановлюється замість штатного блока керування (фото 1, фото 2), електроклапан — замість штатного крану опалювача салону;
  • можливість повернути авто до штатної комплектації, ніяких невідворотних змін;
  • штатний запобіжник пічки продовжує виконувати свою функцію;

Схема

Поблочна електрична схема під торпеду "стандарт" представлена нижче (клікніть, щоб відкрити більшу в новій вкладці):

Схема під торпеду "люкс" відрізнється лише тим, що світлодіоди індикації підключені на інші виводи мікроконтролера, регулятор "тепло-холодно" дзеркально розвернуто та регулятор вентилятора виведено на роз'єм.

Живлення

Низьковольтна частина схема живиться за допомогою лінійного стабілізатора 78L05 у стандартному включенні. На вході встановлено додатковий коненсатор та діод щоб відфільтрувати можливі сплески та імпульсні завади. Конденсатор C4 бажано встановити якнайближче

Мікроконтролер

Виводи, що не використовуються, сконфігуровано в прошивці як виходи, тому можна залишити не підключеними. Виводи, що використовуються при прошивці також залишені вільними.

Датчик температури та органи керування

Датчик температури являє собою елементарний резистивний дільник напруги, терморезистор NTC підключено у верхнє плече, вихід — з середньої точки йде на АЦП мікроконтролера. Базовою прийнята напруга живлення +5В.

Змінний резистор POT1, яким встановлюється бажана температура — так само, включено, як дільник напруги живлення.

Регулятор обертів — потенціометр з вимикачем POT2. Підлаштовним резистором TRIM1 задається стартова частота обертів. Бажано встановити її такою, щоб забезпечувався стабільний пуск двигуна, навіть за низьких температур.

Для фільтрації завад, всі аналогові входи зашунтовано керамічними конденсаторами.

Індикація

Режими роботи та підсвітка організована світлодіодами, підключеними безпосередньо до виходів МК. Це не обов’язкова опція і світлодіоди LED1...LED3 разом з резисторами R2, R3, R11 можна і не впаювати, але я рекомендую використати червоний світлодіод LED1 та зелений LED2 для індикації режимів термостату та підсвітки. Світлодіод LED3 можна встановити, щоб було видно стан електроклапану. Яскравість кожного світлодіода можна встановити комфортну, підібравши опір відповідного резистора, але не менше 220Ом.

Силові ланцюги

Електроклапан вмикається по сигналу від мікроконтролера за допомогою N-канального польового транзистора Q1, включеного по типовій схемі. Оскільки навантаження індуктивне — паралельно клапану встановлено шунтуючий діод.

ШІМ-керування швидкістю вентилятора здійснює пара P-канальних MOSFET'ів Q5, Q6, увімкнених паралельно. Для якнайшвидшого перезаряду ємності затворів, їх перемикає між землею та напругою бортової мережі каскад на біполярних транзисторах Q2, Q3, Q4. Для шунтування викидів при перемиканні індуктивного навантаження встановлено спарений діод Шотткі, який повинен бути розрахований на струм щонайменше 2х10А. Все це дало змогу суттєво зменшити нагрівання при доволі високій частоті регулювання (15.6кГц), тому радіатор не є обов’язковим.

У випадку сильного нагріву спареного шунтуючого діода, можна спробувати зменшити піки індуктивних викидів, встановивши конденсатор С7 ємністю 10нФ...1мкФ та з робочою напругою не менше 50В. Але у більшості випадків все повинно нормально працювати і без нього.

Основні компоненти

При розробці я намагався уникати використання дорогих компонентів, або таких, які важко знайти. Майже весь перелік елементів можна легко замовити в інтернет-магазинах радіодеталей. Більшість компонентів — SMD. Так, це дещо ускладнює монтаж, але суттєво зменшує загальні розміри та конструкцію.

pic16f684

CPU: PIC16F684-I/SL

Один з найдешевших мікроконтролерів, у якому є необхідна кількість АЦП та апаратний модуль ШІМ.

irf4905

Силові транзистори: IRF4905PBF

Для ШІМ-керування електродвигуном пічки використано два силових P-канальних MOSFET'а, увімкнених паралельно. Навіщо аж два таких потужних?

Підключення блоку планувалося до штатної проводки замість стандартного перемикача швидкості вентилятора. Через те, що там мотор постійно підключений до маси і керується плюсом - потрібен саме P-канальний MOSFET.

Також, при макетуванні було виявлено, що електромотор вентилятора пічки досить гучно "співає", якщо живити його імпульсами звукових частот. Тому, щоб запобігти паразитному звучанню, частота широтно-імпульсної модуляції обрана доволі високою. Це, вкупі з високою ємністю затвора силових транзисторів призвело до збільшення нагріву, якого можна було позбутися або посадивши транзистор на радіатор, або включивши кілька штук в паралель.

Спарений діод: MBR20100CT

Для блокування індуктивних викидів з електродвигуна можна використати будь-який спарений діод Шотткі в корпусі TO-220 з спільним катодом. Для зменшення нагріву діод має бути розрахований на прямий струм не менше 2х10А.

irf7831

Силовий транзистор: IRF7831PbF

Для керування електроклапаном обрано недорогий N-канальний MOSFET у корпусі SO-8. Його цілком достатньо, щоб абсолютно без нагріву пропустити пару ампер. Теоретично, замість нього можуть бути використані менш потужні IRF7805ZPbF або IRF7809AVPbF, але я їх не тестував.

mf52a

Терморезистор: NTC 10K 1% B3600 (MF52A103F3600)

У якості датчика температури використано недорогий терморезистор з опором 10кОм при 25˚С. Прошивка написана для терморезистора з коефіцієнтом крутизни характеристики 3600. Якщо не вдасться знайти саме такий — можна використати NTC з опором 10кОм та коефіцієнтом 3300...4100, але при цьому діапазон регулювання температур звузиться або розшириться приблизно на ±1˚С. Також бажано ставити послідовно з терморезистором опір з похибкою не менше 1% (R1 у схемі). Чому не цифровий датчик?

Так, можна було б використати цифровий датчик, наприклад DS18B20. Я бачу в ньому лише дві переваги: він точніший та видає одразу дані, без необхідності переводити нелінійно залежний опір в температуру складним алгоритмом. Але при цьому має досить велику інерційність через великий корпус, а щоб її прибрати — бажано організовувати примусовий обдув вентилятором, чи розміщуючи його в якомусь каналі з розрідженням.

Порівняно з цифровим датчиком, NTC терморезистор дешевший і, найголовніше, набагато менш інерційний, бо має дуже мініатюрний корпус, як намистинка 1мм в діаметрі.

Потенціометри

rv17-k4

Для керування обертами вентилятора підходить потенціометр з лінійною характеристикою (префікс b) та будь-яким опором в діапазоні 1...50кОм (наприклад b10k). Щоб початок регулювання відчувався тактильно, для кращої механічної фіксації та для можливості задавання початкових обертів використано потенціометр з вимикачем RV17-K4. Тут є невелика плутанина, в деяких магазинах він може мати назву RV17-K2, тому бажано перевіряти при купівлі. Даний потенціометр повинен мати діаметр корпусу 17мм та виводи для вертикального встановлення на плату прямі, а не Г-подібні.

У виконанні "люкс" цей потенціометр винесено поза плату, тому можна використати будь-який, що має вимикач та вісь довжиною 20мм.

75mmb10k

Дещо складніше з потенціометром, яким задається температура. Він також повинен мати лінійну характеристику (префікс b) та будь-який опір в діапазоні 1...50кОм (наприклад b10k). В поточному варіанті плата розведена під лінійний потенціометр ALPS RS6011DP довжиною 75мм. І, хоч він достатньо дорогий та дефіцитний, проте є купа китайських копій, які можна знайти на aliexpress чи ebay за запитами, на кшталт "75mm b10k sliding potentiometer", "75mm b10k behringer", "75mm b10k fader" і тому подібних. Або можна купити отакий модуль і випаяти з нього. На додачу, тут в комплекті є ручка.

Електроклапан

valve1

Головний виконавчий орган в цій системі - електричний клапан, який встановлено замість штатного крану пічки. Використано нормально закритий електромагнітний клапан 2w-160-15, з котушкою на 12В, див. Фото 1, Фото 2, Фото 3. Виготовлений з латуні, має достатню пропускну здатність (діаметр з’єднання — 1/2 дюйма), розбірний, має можливість заміни як котушки, так і мембрани. Це найдорожчий компонент з усього набору, на aliexpress коштує порядка $16-$20, і бажано замовляти саме там, бо в нас — значно дорожче. Чому не електрокран з Газелі?

По-перше, ті електрокрани являють собою звичайний механічний кран з приводом від моторчика та платкою керування. Виготовлені доволі неякісно, регулярно ламаються, течуть, тому водії "Газелей" часто викидають їх геть, чи замінють сантехнічними.

По-друге, в Україні чи Китаї тих кранів не виробляють.

Проте, якщо хтось дуже хоче, такий кран можливо підключити замість електроклапана через реле.

Все інше

Всі інші компоненти — загальновживані, та не потребують особливого обґрунтування. SMD резистори — в типорозмірі 0805. Резистор R1 бажано підібрати з похибкою 1%. SMD конденсатори — в типорозмірі 0805. Бажано використати Low ESR електролітичні конденсатори.

При замовленні радіоелементів, за винятком електроклапану та витратних матеріалів (роз’ємів, проводу, текстоліту припою та ін.) цілком реально вкластися у 250 гривень ($10). Приблизний перелік елементів.

Part     Value          Device                 Package

C1       100uF 35V      CPOL-EUE2.5-7          E2,5-7
C2       100uF 35V      CPOL-EUE2.5-7          E2,5-7
C3       100uF 35V      CPOL-EUE2.5-7          E2,5-7
C4       100n           C-EUC0805              C0805
C5       100n           C-EUC0805              C0805
C6       100n           C-EUC0805              C0805
C7       100n           C-EUC0805              C0805
C8       100n           C-EUC0805              C0805
D1       1n4007         DIODE-SOD123           SOD123
D2       1n4007         DIODE-SOD123           SOD123
D3       MBR20100CT     DIODE-2AC|CATO220H     TO220AB
IC1      78L05F         78L05F                 SOT89
IC2      PIC16F684      PIC16F676SL            SO-14
LED1     RED            LED3MM                 LED3MM
LED2     BLUE           LED3MM                 LED3MM
LED3     GREEN          LED3MM                 LED3MM
POT1     Temp b10k      TRIM-DOUBLESLIDE75     SLIDEPOT-75-DOUBLE
POT2     b10k (Fan)     RV17-K2RV17-K4         RV17-K4
Q1       IRF7831PbF     N-MOSFET-SO8S          SO-08
Q2       BC817          BC817-40-NPN-SOT23-BEC SOT23-BEC
Q3       BC817          BC817-40-NPN-SOT23-BEC SOT23-BEC
Q4       BC807          BC807-40-PNP-SOT23-BEC SOT23-BEC
Q5       IRF4905        IRF4905                TO220BH
Q6       IRF4905        IRF4905                TO220BH
R1       10k 1%         R-EU_R0805             R0805
R2       470            R-EU_R0805             R0805
R3       1k             R-EU_R0805             R0805
R4       100            R-EU_R0805             R0805
R5       10k            R-EU_R0805             R0805
R6       1k             R-EU_R0805             R0805
R7       10k            R-EU_R0805             R0805
R8       1k             R-EU_R0805             R0805
R9       22             R-EU_0207/10           0207/10
R10      22             R-EU_0207/10           0207/10
R11      1k             R-EU_R0805             R0805
SENSOR   10k b3600      MF52A103F3600
TRIM1    10k (Fan0)     TRIMPOTPTH             TRIM_POT_PTH

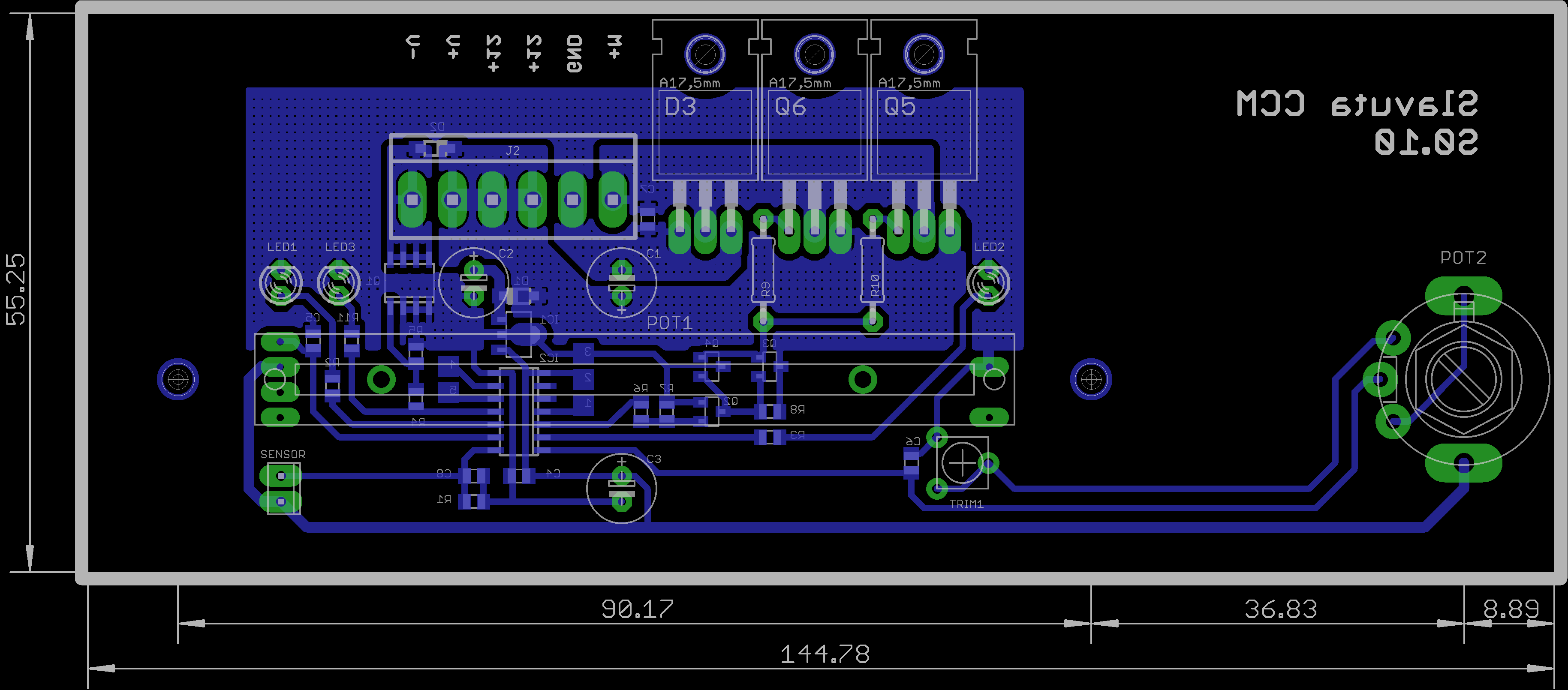
Друкована плата

Всі електронні компоненти розміщено на друкованій платі (клікніть, щоб відкрити більшу в новій вкладці):

На зображенні представлено плату під торпеду "стандарт", вигляд зі сторони вивідних компонентів.

Плата під торпеду "люкс" дещо відрізняється. На ній світлодіоди індикації підключені на інші виводи мікроконтролера, регулятор "тепло-холодно" дзеркально розвернуто та регулятор вентилятора винесено поза плату.

Плата одностороння, зручна для домашнього виготовлення за допомогою "ЛПТ-технології". Бажано виготовляти з стеклотекстоліту FR-4 товщиною не менше, ніж 1,5мм.

Для виготовлення в домашніх умовах слід роздрукувати чорно-біле зображення: стандарт | люкс, або PDF-файл стандарт | люкс як є, не масштабуючи та не відзеркалюючи. Найкращі результати в мене виходять при друку в копі-центрі на глянцевому папері кольоровим лазерним принтером, але в домашніх умовах має бути достатньо і чорно-білого лазерника зі свіжим картриджем.

Електролітичні конденсатори слід встановлючати "лежачи". Силові транзистори та спарений діод — також, крім того, обов’язково слід прикрутити їх до плати, щоб вібрація не зруйнувала доріжки. Гайки та гвинти кріплення — розміром М3. Їх можна не ізолювати від корпусів, але обов’язково треба прослідкувати щоб вони не торкалися доріжок на іншій стороні плати. Можна, але не обов’язково, мазнути під Q5, Q6 та D3 трішки термопасти. І, якщо вже дуже хочеться абсолютного холоду — можна між платою та корпусами силових елементів встановити невеликий радіатор у вигляді Г-подібної пластини з трьома отворами у короткій частині. Ізолювати його від корпусів транзисторів та діоду не потрібно, але обов’язково треба прослідкувати, щоб не замкнути виводи, чи не трокнутися доріжок на іншій стороні плати.

Мікроконтролер можна прошивати прямо на платі, для цього передбачені контактні майданчики, до котрих можна підпаяти шлейф біля відповідних виводів.

Фото зібраної плати:

Прошивка

  • Стандарт 1.1 | Люкс 1.1 — Дещо підкориговано коефіцієнти для більшого комфорту на трасі. Додано функцію пришвидшеного реагування на різке падіння температури, наприклад при відкритті вікна. Також в цій версії вперше дві окремі прошивки. До цього існувала лише прошивка під торпеду "стандарт". На торпеді люкс відрізняється напрямок тепло-холодно, світлодіоди індикації виведені на інші виводи МК, тому, щоб не ускладнювати плату, вирішено просто зробити інший варіант прошивки.
  • Climate_Control_1.0.hex — вдосконалено алгоритм регулювання температури. На жаль, в попередній версії не вдалось досягти необхідної рівномірності і при усталеному режимі під час руху по трасі або на максимумі вентилятора спостерігалося перерегулювання. Тобто, салон циклічно перегрівався і потім вистигав на кілька градусів поза дозволеними межами. Тепер при різниці фактичної і встановленої температур менше 5 градусів задіюється пропорційно-інтегруючий закон регулювання. Це трохи збільшило час виходу на усталений режим, але збільшило точність.
  • Climate_Control_0.11.hex — суттєво зменшено гістерезис регулювання температури: з ±1˚С до ±0,25˚С; це зменшило періодичні хвилі прохолодного повітря на виході з пічки.
  • Climate_Control_0.10.hex — ура, перша публічна версія!

Для написання коду та програмування мікроконтролера використовувалося безкоштовне ПЗ MPLAB X IDE. Воно має в своєму складі просту утіліту для програмування MPLAB IPE. В якості програматора використано недорогий клон PICkit3. Інше програмне та апаратне забезпечення не тестувалось, але повинно працювати, якщо має можливість роботи зі стандартними *.hex-файлами та вміє працювати з мікроконтролером PIC16F684.

Режими роботи та індикація

Штатні режими роботи термостата:

Далі описана індикація режимів за умови, що встановлено світлодіоди: червоний LED1 і зелений LED2, та відповідні резистори R2, R3.

  1. Пічку вимкнено: положення регулятора температури встановлено на мінімум. Електроклапан закрито. Якщо немає помилок — ніякі світлодіоди не світяться.
  2. Пічку увімкнено на підтримання температури: регулятор температури встановлено в діапазоні між трохи більше мінімуму (15˚С) та трохи менше максимуму (30˚С). При цьому періодично буде відкриватись електроклапан, підтримуючи в салоні встановлену температуру. Якщо немає помилок — світяться обидва світлодіоди, зелений та червоний.
  3. Пічку увімкнено на максимум: регулятор температури встановлено в положення максимальної температури. Електроклапан постійно увімкнений, незалежно від температури в салоні. Якщо немає помилок — світиться лише червоний світлодіод.

Помилки термостата:

  1. Обрив або КЗ датчика температури. Зелений світлодіод мигає раз в секунду. При цій помилці можливо примусово увімкнути пічку на максимум, встановивши регулятор температури на максимум. Помилка скидається щойно усунено обрив або КЗ датчика.
  2. Не вдається нагріти салон. Червоний світлодіод мигає раз в секунду. Кожен раз при вмиканні запалювання вимірюється початкова температура в салоні. Якщо електроклапан було безперервно увімкнено протягом 30 хвилин, і температура не піднялася від початкового значення більше, ніж на 5˚С — робиться висновок, що, або несправна система охололження, або пічку увімкнено при заглушеному двигуні. Щоб запобігти розрядженню акумулятора, електроклапан вимикається і блок переходить у вказаний аварійний режим. Помилка не виникне, раніше був обрив або КЗ датчика температури. Ця помилка скидається шляхом вимкнення-увімкнення запалювання.

Індикація стану електроклапана:

Світлодіод LED3, якщо його встановлено, світитиметься протягом часу, коли електроклапан відкрито.

Вентилятор:

Вентилятор пічки працює незалежно від будь-яких режимів термостату та встановленої температури. Достатньо, щоб було увімкнено запалювання.

Встановлення

Встановлюється система елементарно. Відкручується два шурупи з головкою на 10 і від'єднується тросик приводу крана. З-під панелі витягується штатний блок керування опалюванням салону. До роз'єму, від'єднаного від регулятора вентилятора пічки, підключається живлення та вихід, як показано на фото нижче:

Верхній контакт — подвійний провід живлення модуля (+12V на схемі). Крайній лівий контакт — вихід на мотор вентилятора (MOTOR+ на схемі). Маса (GND на схемі) прикручується на шпильку кріплення пічки. Пара проводів виходу на електроклапан (VALVE+ та VALVE- на схемі) протягується в моторний відсік через отвір з якого витягнуто тросик.

Після цього, блок просто прикнучується парою 4мм саморізів на штатне місце:

Під капотом електроклапан до шлангів під’єднується через перехідні штуцери зовнішнім діаметром 18...20мм які треба заздалегідь вкрутити в клапан, добре ущільнивши. Для цього добре підходить льон, а ще краще — трохи мазнути льон силіконовим герметиком.

Для рівномірнішого розсіювання підсвітки можна приклеіти на движковий резистор смужки білої матової ізострічки, а на декоративну панель якогось матового розсіюючого матеріалу приблизно ось так. Якщо потрібно чітко бачити відкрито чи закрито клапан, можна навпроти відповідного світлодіода просвердлити тонкий отвір у декоративній панельці та вживити світловод у вигляді стержня акрилу, чи товстої ліски. В результаті можна добитися рівномірної та гармонійної з іншим освітленням підсвітки: фото 1, фото 2.